SUSTAINABILITY
품질경영
품질경영 방침
금호피앤비화학의 품질경영방침은 품질개선 노력과 품질보증 활동을 통해 고객의 요구조건을 만족시키는 최고품질의 제품을 생산·공급하는 것입니다. 당사는 전
제품에 대해 국제품질경영규격인 ISO9001(2000년)과 환경경영규격인 ISO14000에 대한 통합인증을 획득하였으며, 앞으로도 금호피앤비화학은 품질경영방침의 생활화와
끊임없는 개선활동을 통해 고객 여러분의 기대에 부응할 수 있도록 최선을 다하겠습니다.
이를 달성하기 위하여 전 임직원은 다음의 활동을 실천하겠습니다.
-
고객을 최우선으로 하는 전 임직원의
철저한 서비스 정신 배양고객이 기업생존의 바탕임을 전 임직원은 깊이 인식하고 고객의 기대와 요구사항의 달성을 위하여 최선을 다한다.
-
품질경영시스템(ISO9001)의 생활화
ISO9001 모든 요건에 따라 수립된 품질 경영 시스템을 전 임직원은 교육 및 훈련을 통하여 숙지하고 규정된 내용을 준수하며 각자에게 부여된 책임과 권한을 성실히 수행한다.
-
지속적인 개선 활동
전 임직원은 각자의 기술과 지식을 적극 활용하여 품질, 서비스, 품질경영 시스템 분야의 모든 부적합사항을 지속적으로 개선하여 고능률화를 기하고 우리 자신과 이해 당사자 및 고객이 함께 만족하는 품질경영체제를 확립한다.
"당사는 본 품질방침을 실천하기 위해 품질경영팀장을 경영자 대리인으로 임명, 품질경영시스템의 유효성과 효율성을 검토하고 발전시키도록 정책적 배려를
보장하며,
모든 임직원은 제 규정을 준수하고 나아가 최고의 품질을 달성하기 위한 끊임없는 개선활동에 자발적으로 참여한다."
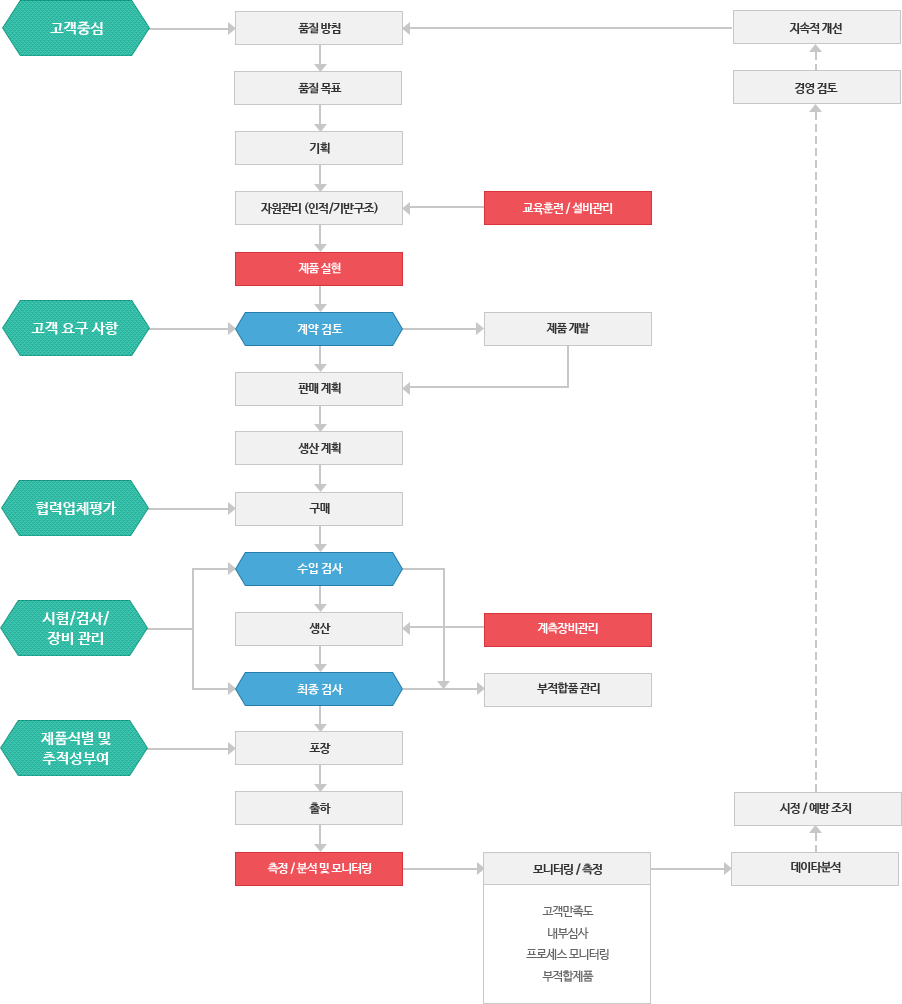
품질경영 체계도

고객 불만 접수 및 해결 프로세스
고객과실 : 고객불만 해결분석 및 재발방지조치
리퀘스트 : 요구사항 검토 및 반영
컴플레인 : 제품 교환
클레임 : 손해배상 및 반품
연 1회 재발방지대책 수행여부 및 유효성 검토 확인
국내 : 접수 후 3일 내 대책 수립 완료, 10일 내 처리 완료
해외 : 접수 후 2주 내 대책 수립 완료, 1개월 내 처리 완료














